Instance Verification Kit (IVK)
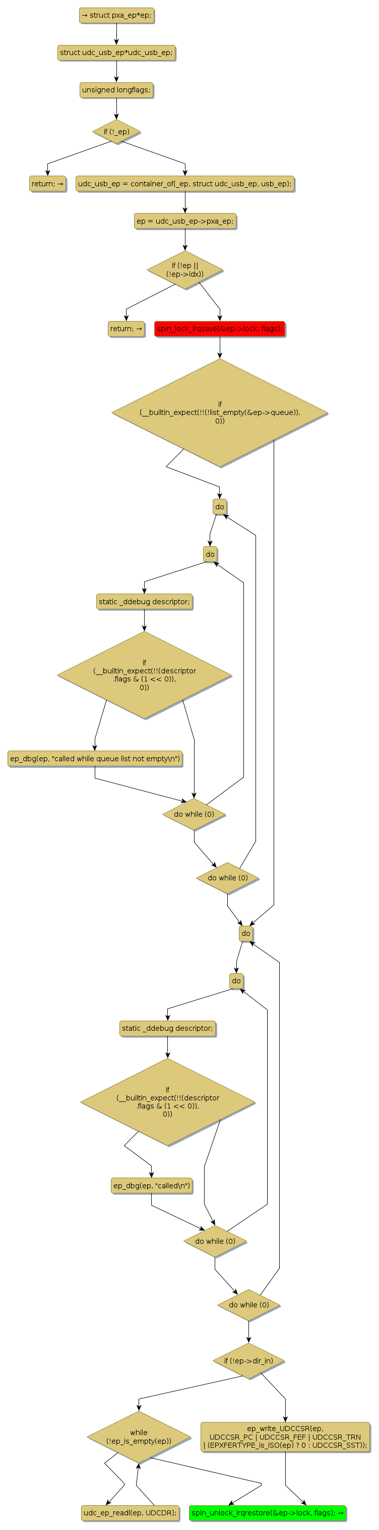
spin lock @ [36357+36+/linux-3.19-rc1/drivers/usb/gadget/udc/pxa27x_udc.c]
Instance Signature: lock
|
The Matching Pair Graph:
|
|
Function Name
|
Control Flow Graph (CFG)
|
Events Flow Graph (EFG)
|
Source Correspondence
|
|
pxa_ep_fifo_flush
|
|
|
[36097+17+/linux-3.19-rc1/drivers/usb/gadget/udc/pxa27x_udc.c]
|